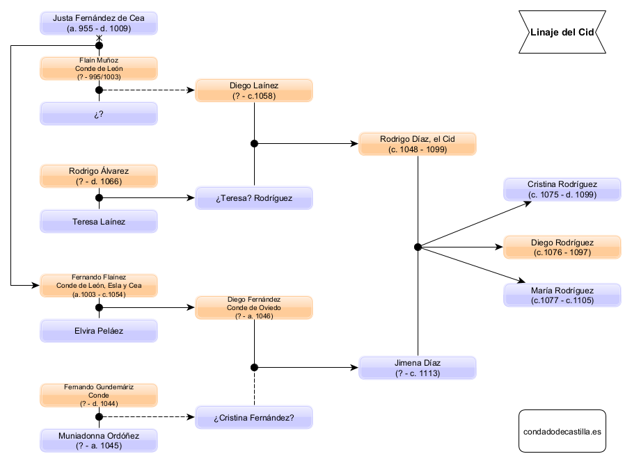
Mucho se ha escrito y especulado sobre los ascendientes y descendientes de Rodrigo Díaz de Vivar, el Cid Campeador y de su esposa doña Jimena Díaz. En numerosas ocasiones leyenda e historia se han fundido dando lugar a árboles genealógicos fabulosos y lejanos a la realidad.
En el presente esquema mostramos la genealogía más probable ateniéndonos únicamente a documentos históricos e hipótesis muy probables (mostradas con líneas discontinuas). Se puede hacer clic en la mayoría de los personajes mencionados para acceder a su ficha biográfica.
(c. 1048 – 1099)
(? – c. 1113)
Conde de Oviedo
(? – a. 1046)
(c.1076 – 1097)
(c.1077 – c.1105)
(c. 1075 – d. 1099)
Conde de León
(? – 995/1003)
(? – d. 1066)
Conde de León, Esla y Cea
(a.1003 – c.1054)
Conde
(? – d. 1044)
(? – a. 1045)
(? – c.1058)
(a. 955 – d. 1009)
![]() |
Según este esquema propuesto, el padre del Cid sería Diego Laínez, que hipotéticamente era hijo ilegítimo del conde Flaín Muñoz; y su madre, de nombre desconocido, era hija del noble Rodrigo Álvarez y Teresa Laínez.
En cuanto a Jimena Díaz, su padre era Diego Fernández, conde de Oviedo e hijo del conde Fernando Flaínez y Elvira Peláez. Para su madre la hipótesis es que podría llamarse Cristina Fernández, hija del conde Fernando Gundemáriz y Muniadonna Ordóñez.
El matrimonio tuvo a tres hijos: Cristina, Diego y María.
